Results for RF Systems Design

Showing 1 - 10 of 100
audio video engineering r vidyalankar

audio video engineering r vidyalankar

audio video engineeringR Vidyalankar (1994)

Explore the critical field of audio video engineering, a domain where experts like R Vidyalankar excel in designing and implementing cutting-edge AV systems. This area encompasses everything from high-fidelity sound and video production to complex media technology solutions, ensuring optimal visual and auditory experiences across various applications.

Digital Spectral Analysis With Applications Prentice Hall Series In Signal Processing Vlsi Digital Signal Processing Systems Design And Implementation

Digital Spectral Analysis With Applications Prentice Hall Series In Signal Processing Vlsi Digital Signal Processing Systems Design And Implementation

digital spectral analysisVLSI digital signal processing (1998)

Explore the comprehensive world of digital spectral analysis and its diverse applications, alongside in-depth coverage of VLSI digital signal processing. This resource guides you through the intricacies of DSP systems design and practical implementation strategies, making it an invaluable reference for advanced studies in signal processing.

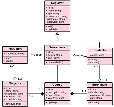
Uml Class Diagram For School Management System

Uml Class Diagram For School Management System

UML class diagramschool management system (2021)

Explore the comprehensive UML class diagram designed specifically for a school management system. This essential visual tool details the various classes such as Students, Teachers, Courses, and their intricate relationships, providing a clear blueprint for the system's architecture. It's crucial for understanding the underlying object-oriented design, facilitating efficient software development and database structure for any robust student information system.

computer organization design interface architecture

computer organization design interface architecture

computer organizationinterface architecture (2015)

Explore the fundamental principles of computer organization and processor architecture, which are crucial for developing efficient digital systems. This encompasses the intricate details of interface architecture and comprehensive system design, ensuring seamless interaction between hardware components and software applications. Dive into the methodologies for robust digital hardware design and optimization.

Aspe Data Book A Plumbing Engineers Guide To System Design And Specificationstennessee Plumbing Level 1 Trainee Guide

Aspe Data Book A Plumbing Engineers Guide To System Design And Specificationstennessee Plumbing Level 1 Trainee Guide

ASPE Data BookPlumbing Engineers Guide (2021)

This resource provides valuable information for plumbing engineers and trainees. It covers system design and specifications, likely referencing the ASPE Data Book and potentially including content related to the Tennessee Plumbing Level 1 Trainee Guide, making it a comprehensive resource for both seasoned professionals and those just starting their plumbing careers. It helps ensure compliant and efficient plumbing system development.

Development Of Matlab Gui Application For System

Development Of Matlab Gui Application For System

MATLAB GUIApplication Development (2004)

This resource provides information on the development of MATLAB GUI applications for system design and control. Learn how to create interactive interfaces for your systems using MATLAB's powerful GUI tools, streamlining your workflow and enhancing user experience. Explore practical examples and techniques to build robust and efficient applications for various system-related tasks.

The Art Of Systems Architecting Systems Engineering

The Art Of Systems Architecting Systems Engineering

systems architectingsystems engineering (2005)

Explore the foundational principles and creative methodologies behind effective systems architecting and robust systems engineering. This resource delves into the art of designing and implementing complex solutions, transforming conceptual ideas into reliable and scalable realities for various technical domains.

fuzzy logic for real world design

fuzzy logic for real world design

fuzzy logicreal world applications (2008)

Fuzzy logic offers a powerful paradigm for creating robust and adaptive systems in various real-world scenarios. This approach excels in handling imprecision and uncertainty, making it ideal for system design challenges where traditional boolean logic falls short. Exploring fuzzy logic applications leads to more intuitive and intelligent systems, from control systems to decision-making processes, ultimately enhancing performance and adaptability.

Page 1 of 10
Randomized data view for Wiley component with images.